破译以太坊未来:深入挖掘zkEVM、模块化层、中间件、L3
事件回顾
在我住的地方附近有一栋非常高的大楼正在施工,我很喜欢晚上朝那个方向看。正因为他们还没有建好墙,所以我才能欣赏到每层楼闪耀着的绚丽灯光。整栋建筑看起来就像一棵工业化的圣诞树,象征着我们可能即将离开的时代,如今的我们正朝着元宇宙的时代小心迈进。
19 世纪末,第一座摩天大楼建成。当时的美国只有大约 5000 万公民,与 2021 年的 3.3 亿相比相差甚远,而我们的社会又在这两百多年的时间里发生了怎样的变化?如今我们每天都在虚拟与现实之间游走——虽然大部分时间我们都在网络世界度过,但身体却怎么也离不开我们所熟知的现实世界。新冠疫情的肆虐让我们不得不选择数字生活,可能早就受够了远程工作、无休止的视频电话与网络购物。
多年后,当我们回顾现在这个时期,肯定也会像我们回看早期的电脑或互联网一样发笑。也许你会觉得,自从世界上大部分地区解除了对新冠的限制后,人们的生活已经基本恢复了正常,但有些事情似乎并不对劲:Elon Musk 成了 Twitter 的老板、Mark Zuckerberg 正在构建反乌托邦(很可能会失败)、Jeff Bezos 正疯狂砸重金注射类固醇——这些究竟是怎么回事?
就像我之前说的,我们正处于一个奇怪的中间时期,一边是完全由技术民主驱动的元宇宙全球化阶段,一边则是以沉闷、单调和碎片化的物质生活为特征的前互联网世界。即使生活在城市中,我们也很难找回过去的那种感觉了——除非你是年轻人,而且是住在人口众多、文化丰富的城市(如:迈阿密、纽约市、芝加哥等)。我感觉我们一直在做的很多事情都是出于习惯,而非享受。当然,偶尔出去见见朋友或和办公室的同事一起散心是不错的选择,但剩下的大部分时间我们都是在网络世界度过的。所以说,我们到底该何去何从?
就像第一座摩天大楼建成时一样,10 层高的建筑在 19 世纪的芝加哥显得格格不入;而如今我们数字时代下的产物,如自我、个性、设备也是如此,它们正逐步融入进我们的日常生活。
如果你曾经走出家门,你就会知道,这些新的建筑在很长一段时间内并不罕见——城市中摩天大楼几乎随处可见。虽然现在有些新事物可能感觉很奇怪,但技术会渐渐融入我们的生活方式并变得更加自然,就像它在整个人类历史的进程中那样。
用一个老掉牙的比喻,如果你回到 100 年前,给某人看一部比任何当时技术都要强大的智能手机,他们一定会被吓到。如果你告诉他们地球上几乎每个人都有一部这样的手机,他们肯定也会震惊不已,但我们却不会觉得这件事有什么稀奇之处。
也许在 100 年后,某个来自元宇宙的人会穿越时空,向我们解释每天 20 小时戴着虚拟现实眼镜这件事并不奇怪。当然,戴着虚拟现实眼镜见证你第一个孩子的出生也并不奇怪——否则你怎么完成每天观看广告的时长目标呢?
我尽量长话短说,但重点是:就像摩天大楼在城市生活中无处不在一样,所有形式的技术也将如此,无论我们讨论的是互联网、Crypto 还是人工智能。正如建筑物从单一目的的整体结构(住房、单一业务、制造业)演变成城市革命的模块化超级结构(一座摩天大楼里有多个业务),Ethereum 也将会是如此。
你还记得我们是如何走到这一步的吗?
在 Crypto 的最近一个周期当中,我们看到了大量的 Alternative Layer 1「Ethereum 杀手『的出现,吸引了数百亿美元的 TVL,并在 Twitter 上引起了火热的讨论。VC 称它们为被派来将我们从 Ethereum 的罪恶中解救出来的救世主。它在一段时间内确实颇有成效,ALT L1Token 上涨了很多,生态系统蓬勃发展,新的 Crypto 用户能够在这种环境中参与更多的交易。但突然之间,一切都戛然而止。

来源:DeFiLlama
观察现在这些 ALT L1 生态系统的 DeFi TVL 我们可以发现,正当 Layer 2 和基于模块化的团队不断快速发展时,这些「Ethereum 杀手」已经开始停下了脚步。不过我还是想说,ALT L1 本身并不坏——它们中的大多数都有创新的设计,可能会在未来的一个 Crypto 细分市场中占据主导地位。问题是,它们还不能吸引走 Ethereum 用户和 Ethereum 在 DeFi TVL 的主要市场份额。
Ethereum 有超过 42 万个验证者为其提供支持——这是有史以来分布式系统中最伟大的实验之一。这种规模是其他 ALT L1 无法比拟的,就连 Solana 也只能以 3400 个验证器位居第二。
眼下,这听起来可能不是一个大问题,但 Crypto 的核心原则之一是去中心化——Ethereum 的创立着眼于安全性和去中心化,任何替代方案都必须证明自己能够在这两个方面胜过 Ethereum 才行。
事后看来,ALT L1 失败的另一个原因相当明显——印钞结束了。在经济景气时期 (2020 年初至 2022 年初),任何没有经验的 Crypto 投资者或交易员都可以放心投资,并有信心在合理的时间范围内获得至少 5 倍的回报。这种局面助长了人们的贪念,于是这些 ALT L1 便开始急转直下,当今的市场环境也不再适合于它们的发展。
即便我们已经将原生 Token 的缩水考虑在内,这些 ALT L1 的 TVL 还是出现了严重的下跌。当我们进一步观察这些 ALT L1 生态系统时会发现,前 10 名协议往往是 1 或 2 个成功原生应用程序的组合体,比如 Uniswap / Aave 类型应用程序的跨链版本,或者某些毫无用处但仍有高用户 TVL 的「空壳」应用程序。我相信从现在开始,大约 90% 的开发者会积极地在 Layer 2 或 Ethereum 上进行开发,毕竟他们都看到了 Arbitrum 和 Optimism 在最近几个月相对于 Ethereum 杀手的表现。

来源:DeFiLlama
这些 L2 甚至成功搭建了用户社区,这也是 ALT L1 之前能够取得成效的重要原因之一。社区成员的存在起到了很好的宣传作用,虽然这不是 L2 迅速发展的最有效的例证,但也与 ALT L1 的情况形成了鲜明的对比。
这并不是说它们没有在其他方面取得成功,正如 Polygon 和 Solana 的下一级业务发展和认真的合作伙伴关系所证明的那样。在下一节中,我将更多地介绍 Polygon,特别是关注它的 zkEVM 以及它将如何与众多其他 zkEVM 竞争。
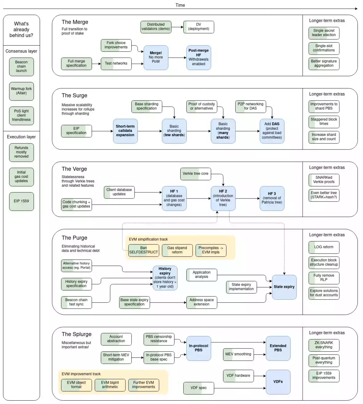
现在,是时候把注意力集中在我们今天所处的位置和将要发生的事情上了。就目前而言,Ethereum 已经完成了备受期待的合并,并计划在未来几年进行一系列升级(The Surge、Verge Purge 和 the Splurge)。下面这张图表很好的总结了这些升级的具体情况:

来源:Vitalik
在本报告的后面,我将介绍其中的一些术语,尤其是分片和 EIP-4844,这是向 Ethereum 的最终目标迈出的一小步。从下图中我们可以看到,合并后的 Ethereum 是唯一一个能够产生正利润率的 L1——其他链都望尘莫及(除了 BSC,但我会让 @0xGodking 来处理这件事)。

来源:Bankless
更值得庆幸的是,围绕 zkEVM、模块化解决方案、中间件甚至 L3 的开发在过去一个月席卷了 Twitter。我相信 Ethereum 会成为最优秀的区块链,拥有 DAU 和 TVL 的大部分份额,适用于所有已经出现和尚未出现的 Crypto 应用。这份报告的目的是解释为什么我会有这种感觉,这些有前途的技术是如何工作的,以及这对于普通的 Crypto 用户来说意味着什么,因为他们在接下来的几年里都将使用这些技术。
探究技术
假设你是一位相当有经验的 Crypto 用户,每天都会花时间浏览 Crypto Twitter。同时,你也关注 Inversebrah、 Cobie 和 Hentaavenger66,认为自己相当擅长处理新兴 Crypto 市场中的各类考验。也许你之前在牛市中赚了很多钱,而现在已经不再如此,但你却能保持冷静。在牛市中,你不用深入了解赚钱机制就能取得成功;而现在,在 Twitter 上你可以做的事情已经不多了。
也许你正在为一个 DAO 或者一个即将发布的新协议工作,试图从 Twitter 上吸引新的用户,这些用户只是想要收回他们失去的收益。也许你已经尝试过研究像 MEV 这样的东西,却发现自己远没有市场让你想象的那么聪明。你可能已经很好地理解了什么是 Optimistic 或零知识的 Rollup 以及它们的必要性,却可能把很多的 OP 传递给了另一个更为正派的用户。不管怎样,你慢慢地意识到你并没有任何优势。
人们不断地在推特上讨论 zkEVM 以及它们是未来方案的原因,你赞同并点赞了他们所有的推特。在你的内心深处,我知道你很好奇为什么 zkEVM 必须存在,又为什么应该有两个以上。我几乎可以肯定,你可能想知道为什么会有 zkEVM,如果我们已经有了 Optimistic Rollup——Ethereum 甚至没有机会在 5 年内达到大规模采用,所以你也不清楚为什么开发人员会考虑这么长远。
也许你会看到人们在推特上谈论一些没有任何逻辑意义的概念。你问自己:「数据可用性到底是什么?我们为什么突然担心这个问题,难道问题不在于 Ethereum 较低的 TPS 吗?L2 处理执行并解决了这个问题,我们为什么要担心一些根本不是问题的东西呢?如果 L2 真的那么好,为什么我们还需要模块化的 layer 呢?如果 Ethereum 准备实现分片,那么像 Celestia 这样的平台在几年内就会被淘汰,那还有什么意义呢?为什么 L2 开发人员在推特上讨论 Validiums,Volitions 和 L3,如果我们还没有用 L2 解决我们所有的问题?」
相信我,对于那些没有足够的时间和耐心去挖掘播客、媒体文章、文档和数以百计的 Twitter 帖子,只是为了得到这些问题的某种答案的人来说,Twitter 目前的状态并不理想。我不是说现有情况下我们不能了解所有事情,只是我们还没有一个汇集了所有信息的资源库帮助我们了解所有的最新发展。
事实上,我不是这方面的专家,并不是很了解 L2、 L3、 zkEVM、模块化 layer 和复杂的中间件。所以,在过去的几周里我做了大量的阅读,想要尝试总结 Ethereum 的未来发展,但这并不简单。
我知道我会在这份报告中犯很多错误,但我并不介意。我不是可扩展性、Crypto 技术、高等数学方面的专家,也不甚了解区块链——我只是一个渴望帮助其他人理解模块化 Ethereum 如何改变一切的学习者。我希望各位读者都能对这篇文章发表评论,或者回复我的推特,尽可能多地指出我的错误。当我们用适合普通 Crypto 用户(比如我自己)的形式总结难以立即消化的信息,整个 Crypto 世界都将公平受益。
ZK Rollup 与 zkEVM
我们都知道 EVM 是什么,但是 zkEVM 呢?简单来说,zkEVM 使用 ZK-SNARKS 创建验证 Ethereum 交易的证明,其目标是运用零知识 Rollup(ZKR)来执行。我之前已经讨论过零知识证明,所以今天我就省去一些细节。打个比方,零知识证明要做到双方(证明者和验证者)在进行交易时,信息可以在不被披露的情况下被证明。
零知识证明优于 Optimistic Rollup(OR)所利用的欺诈证明,因为它们更小(密集程度更低)、效率更高。欺诈证明需要「观察者」留意恶意行为,而零知识证明只依赖数学、密码学,也许还有开发团队依靠 Red Bull 提供更快的执行速度和更便宜的交易。
正如 Alex Connolly 在这份出色的报告中所讨论的那样,zkEVM 的发展与 EVM 的兼容性关系不大,而是与 Ethereum 的独特工具有关,其中一些包括 Solidity(编程语言)和 Ethereum 的 Token 标准(ERC20 和 ERC721)。Connolly 在文章中谈到,Polygon 成功发挥了 Ethereum 工具的效用,省去了 Solana 或 Near 那样从头开发工具所带来的麻烦。
EVM 是使用最为广泛的运行时(runtime)环境,所以我们为什么还要发明新的机制呢?Optimism 是一个很好的例子,因为他们一直在开发自己的运行时环境——Optimism 虚拟机(OVM),并且在创建一个从 OVM 到 EVM 的转码器方面遇到了问题。我并不了解具体细节,所以我在这里放了一篇来自@jinglejamOP的推文。
在Mirror的一篇文章中,Optimism 谈到:「我们已经了解到了可扩展性与开发者体验之间的关系——停止干预从而让 Ethereum 发挥效用。」于是,Optimism 将推出 Cannon,这是一个 EVM-Equivalent 错误性证明。
Vitalik 在这篇文章中谈到了我们现有的四种 zkEVM。

来源:Vitalik Buterin
这些包括 Ethereum-Equivalent、EVM-Equivalent、EVM-Compatible 和 Solidity Compatible,但是它们之间又有哪些区别?首先是 Ethereum-Equivalent zkEVM,它实际上与 Ethereum 在几乎所有方面都相同(称为第一类 zkEVM)。不过,它还没有太过实用,因为团队仍在研究如何解决第三类和第二类 zkEVM 之间的鸿沟,但尽管如此,第一类 zkEVMs 在理论上相当有吸引力,也许有一天会成为现实。第一类 zkEVM 的几个缺点之一是生产这些块所需的时间较长。
接下来,我们将介绍 EVM-Equivalent zkEVM。第二类 zkEVM 可以比第一类运行得更快,因为它抽象出了 Ethereum 的过程,而这些过程对于它们的目标来说并不必要。Scroll 是第二类 zkEVM 的一个例子,因为它完全遵循 Ethereum 的方法,唯一的区别是二者的运行时环境不同(zkEVM 与 EVM)。Scroll 是如何做到这一点的?
根据该团队的这篇帖子,Scroll 由 3 个不同的部分组成:Scroll Node、Roller Network 和 Rollup / Bridge Contracts。正如我之前提到的,Scroll 在处理操作码(通过代码进行各种操作的指令)方面与 Ethereum 不同。为了突破这道屏障,Scroll 正在「为不同的 DApps 构建特定的应用电路(ASIC)」,以连接他们的 zkEVM 运行时环境。这是一个很艰巨的任务,但我相信他们能完成这个挑战。
另一个第二类 zkEVM 是由 Polygon 开发的,他们最近宣布启动测试网络。虽然与 Scroll 的架构相似,但 Polygon zkEVM 增加了一个额外的步骤,他们将通过 zkProver 发送 EVM 操作码,并指出:「EVM 字节码可以使用一种新的零知识汇编语言(或 zkASM)进行解释。」

来源:Polygon Documentation
Scroll 在处理 EVM 操作码时不需要额外的层,而 Polygon zkEVM 则为了便捷性增加了一个额外的步骤,不过在这个过程中可能会牺牲掉一些兼容性。这两个团队都在努力工作,我迫切地想知道它们在全面启动后的表现。
第二类和第三类 zkEVM 之间的差别还不够明显,主要是因为人们对 Scroll 和 Polygon zkEVM 的分类有不同的看法。因此,我将直接跳到 zkSync 和 Starkware,这是两个高性能的 Solidity-Compatible(第四类)zkEVM。
第四类 zkEVM 在结构上与 Ethereum 大不一样,它提供了最高的性能,但随之而来的是更低的兼容性。正如你可能知道的那样,zkSync 正准备全面推出 alpha 测试版本(也许是 Token),而 Starknet 主网已经上线,并对 ETH 存款设置了限制。

来源:Matter Labs
虽然 Starknet 目前并不支持 Solidity,但它能够在 Nethermind Transpiler 的帮助下解决这个问题。Solidity 代码通过该转译器被移植到 StarkWare 创建的编程语言 Cairo 中,然后通过 Cairo zkEVM 运行这些移植的代码。Solidity 是最受欢迎的智能合约开发语言,因此 Starknet 也更方便开发者使用,并提高第四类 zkEVM 的特定性能。
Alex Connolly 提到 Starknet 的一个问题是,目前可用的大多数程序都是用 Cairo 编写的,这可能会引起未来用 Solidity 进行编写的开发者的担忧。虽然这可能是一个「船到桥头自然直」的问题,但依然值得我们的关注。
zkSync 的运行过程与 Starknet 的相当类似,但有几个关键的区别。就像 Starknet 一样,zkSync 将 Solidity 转换为 Yul,然后将其传送它的 LLVM 编译器,最终进入其定制虚拟机 SyncVM,或者是 ZincVM 当中。无论哪种方式,这些进程都远远不能与 Ethereum1:1 兼容,但在这个 0 和 1 的世界里,速度才是关键。
第四类 zkEVM 的一个共同特点是他们对 EVM 的「zk 化」。通过 zkSync 和 Starknet,它们不强调微调 EVM 的复杂过程,以使其与零知识证明协调运行。通过制作它们自己的 zkEVM,它们可以在提高性能的同时找到属于自己的解决方案。
时间会告诉我们哪种类型的 zkEVM 最好,我们现在所要做的就是等待。
Validium 与 Volition
这一部分相对来说比较复杂,但我保证最后大家都能理解。下面我将介绍 Validiums 和 Volitions,它们是 ZKR(如 Starknet 和 zkSync)的下一个阶段。
Validium 本质上是一个 ZKR,但有一个关键的区别--数据可用性是在链外处理的,而不是在链上处理,并可能使用数据可用性委员会(DAC)。但是,为什么我们需要采用 Validiums?它又是如何与 L2 结合的?对于初学者来说,下面这张由 Starkware 制作的图表很好的概述了 Starknet 未来发展的多种可能性。

来源:Starkware
正如你所看到的,Starknet (ZKR) 作为一个连接到 L3 节点的 L2 节点——StarkEx 是 Validium 的一个例子,它可以产生 STARK 证明的 L3 节点 (根据类型,提议的 TPS 在 12,000-500,000 之间),然后可以发送到 Starknet 接受验证。Validium 是特定于应用程序的 Rollup,如果您熟悉 ImmutableX 或 dYdX,可能也会知道它。Validium 可以只提供单一验证,让交易更便宜、更快捷,并大幅提高了标准 ZKR 的 TPS。下图生动的展示了 L3 的潜力——它启发了我在不久前研究 L2。

来源:Matter Labs
正如你所看到的,ZKR 比 OR 快 4 倍,而像 zkSync 提议的'zkPorter'甚至可以比 ZKR 快 10 倍。zkPorter 也是一个 Volition,是 Matter Labs 为 zkSync 提出的 L3,也是通过其链外行为像 StarkEx 一样运作。L3 的唯一缺点是安全性较低且缺乏共享流动性,但它仍然比 ALT L1 更安全——这是如何做到的?
Ethereum 的 L2 与主网 Ethereum 共享安全性,但 L3 与这个 L1 有点脱离。由于 Validium 中的这些资金被存放在链外,数据的可用性被从 ZKR 中抽象出来,所以用户的资金基本上完全由运营者随意支配。在这篇帖子中,Matter Labs 表示:「zkPorter 账户的数据可用性将由 zkSync Token 持有者(称为监守卫者)来保证」,而Alex Gluchowski说:「StarkEx 通过引入受许可的数据可用性委员会(DAC)来缓解。」
根据这两个机制,你可以推断出,由八个人组成的许可集(StarkEx)和对不诚实的运营商的罚没机制(zkPorter)增加了信任假设,用户在 Validium 上选择更高的吞吐量和更低的交易成本时,必须考虑到这些假设。
你从我链接的文章和博客中可以看出,要对涉及 ZKR 的任何事情形成一个具体的意见是非常困难的--主要是因为形势变化无常,我们很难及时掌握最新信息。
在本节的末尾,我肯定还要谈谈 Volition。我们不需要给 Volition 下一个明确的定义,它基本上是 ZKR 和其各自有效期之间的混合解决方案,允许用户选择他们喜欢的访问方式。Volition 的优势在于,应用程序不再需要在 a) 增加 ZKR 的安全性或 b) 更多的可定制性和更高的 Validium 的吞吐量之间进行选择。
Volition 的一个具体例子是 Adamantium,这是 StarkWare 提出的一个链外 DA 解决方案,用户可以自行选择管理他们的数据可用性。与让 StarkEx 的 DAC 处理数据可用性的替代方案相比,它的成本应该更高一些,但对于那些希望提高资金安全性的用户来说,它就更加实用了。以下是这篇文章中提供的图片,深入地解释了 Adamantium 的机制。

来源:StarkWare
在未来的几年里,我预计 zkSync 和 Starknet 将吸收 OR 的市场份额并继续争夺第一的位置,直到其中一个最终胜出。我期待着 ZKR 的发布,因为我认为有一个相当容易的对子交易,可以说是一个铺垫。
Modular Layer(模块化层)
为了避免让这份报告变得更长,我将只谈论两个模块层:Celestia 和 Fuel。在这篇文章中,Fuel 将模块化层定义为「为模块化区块链栈设计的可验证的计算系统」。Fuel 最初是作为一个 Rollup 进行开发的,后来转变为了第一个模块化执行层。
在你提出为什么我们需要一个模块化执行层,或者为什么 Fuel 是种很棒的技术这种问题之前,让我们先回忆一下 ALT L1 是如何因 Ethereum 日益拥堵,交易成本随之上升而流行起来的。许多人把这称为「执行瓶颈」,L2 暂时解决了这个问题。在合并后的世界里,Ethereum 将目光投向了解决所谓的「数据可用性瓶颈」。在这一点上,Ethereum 正坐享其成。我们正处于熊市的中期阶段(或开始阶段),主网上的交易在大多数时候都负担得起,而且 OR 也正受到很多人的关注。那么,问题究竟出在哪里?
根据 Blockworks Research 这篇涉及 Eigenlayer 的文章(我接下来会讲到),Ethereum 目前的数据带宽只有 80kb/s。有了 Eigenlayer,Ethereum 可以将其带宽提高 200 倍至 15mb/s——这是相当巨大的增长。数据可用性是个非常重要的议题,因为像 EIP-4844 这样的升级将有望完全实现 Ethereum 的分片,而这也被定义为「ProtoDanksharding」。虽然分片距离在 Ethereum 中直接实现还有很长的路要走,但 Proto-Danksharding 增加了一个新的交易原语,即「带有 blob 的交易」。在 L2 即将成为 Ethereum 未来的情况下,我们与其为交易增加空间,不如为数据留有更多空间。
EIP-4844 强调了一个事实,即执行瓶颈远没有过去那么令人担忧——现在是时候把注意力放在数据可用性瓶颈上了。让我们看看 Celestia 将如何帮助解决这个问题:
Celestia 是一个模块化的数据可用性和共识层,最近其团队宣布从 Polychain Capital 和 Bain Capital 等著名投资者那里筹集了 5500 万美元——这一数额对熊市来说相当可观。通过「数据可用性采样」,Celestia 可以通过数据可用性证明为非分片区块链提供分片的力量。我已经提到过太多次证明这个词,从现在开始,我也会把数据可用性称为 DA。
Celestia 将允许 L1 或 L2 插入这个 DA 采样系统,并卸载管理 DA 的任务,使 Rollup 和 L1 链更有效,并能及时在 Crypto 用户数增长时进行扩展。
来源:Celestia
正如你所看到的,DA 层与 L2 很相似,都可以作为执行层运作,它能够让 Ethereum 脱离单体链的束缚,以模块化的方式变得更加自由。Celestia 之所以脱颖而出,是因为它是用 Cosmos SDK 构建的,使其与特定应用的区块链兼容。未来,Celestia 很可能变得能够与每个正在运行的现有区块链进行横向整合,从每个区块链的交易中获取大额的收入。对我来说,这听起来很棒。
在短期内,我毫不怀疑 Celestia 将在每个主要的 L2 中得到广泛使用,因为这样做几乎没有坏处。Celestia 甚至将这种现象定义为创建「sovereign Rollup」——只需要 Ethereum 主网进行结算的 L2。这正在慢慢成为现实,因为 L2 正在成长为独立的生态系统和社区,与 Ethereum 不同。
我之所以没再谈及 Fuel,是因为我必须解释清模块化执行层的重要性。Fuel 能够通过计算和验证的解耦来提高 Rollup 的执行能力。通常情况下,验证者会自行处理这两个过程——应用状态调整和确认状态调整的有效性,从而拖慢了进程。因此,Fuel 希望能加快进度。

来源:Fuel
就像我说的,增加模块化的执行层并不能构成对 L2 技术进步的威胁。在我看来,它反倒是件好事。
如果 L2 很糟糕,就不会有人开发软件来优化它们。Fuel 的开发和最终发布,证明了 L2 有可能战胜 ALT L1,同时也为模块化的 Ethereum 提供了理由。Fuel 由三个部分组成:Fuel VM、Sway 编程语言和并行交易处理。如果你仔细看过 Aptos,你可能会认识最后一个术语,因为他们应用了一个非常类似的机制,成功增加了吞吐量并提升了效率。
Fuel 的货币模型与 Celestia 的非常相似。
L1、L2、侧链和介于其之间的一切都可以插入 Fuel 的框架,从而提高执行力,并将部分费用收入回馈给 Fuel。Fuel 能够通过「将执行的资源密集型功能与强大的区块生产者」进行剥离来实现执行力的提升。如前所述,这是计算和验证之间重要的分离过程。Fuel 使用欺诈/有效性证明来避免恶意行为,这就是著名的罚没机制,我希望你现在已经熟悉它了。
总的来说,像 Celestia 和 Fuel 这样的模块化层致力于改善单体区块链的功能,并将其推向一个完全模块化的未来。更妙的是,这些协议可能会发布 Token,用于空投给测试版的用户。但是,我也仅仅只是猜测。
中间件
说到中间件,我之所以增加这一节,只是因为一个特殊的协议——Eigenlayer。虽然他们还没有任何文档(除了一些脑洞大开的研究论文),但我通过整理 Twitter 推文,对 Eigenlayer 所能带来的可能性有了相当充分的了解。

来源:@salomoncrypto on Twitter
Eigenlayer 引入了一个名为「再质押」的概念,本质上是通过允许用户将已质押的 ETH 存入 Eigenlayer 合约来提高质押 ETH(如 stETH 或 rETH)的资本效率。从这里开始,Eigenlayer 可以使用再质押的 ETH 来抵押基本上任何东西,无论是预言机、侧链还是跨链桥。要想了解更多的细节,请看前面提到的Blockworks的文章和Eigenlayer网站的链接,做进一步的阅读。
虽然再质押的 ETH 可能听起来有些危险,但它不是你想象的那样。你所质押的 ETH 验证了 Ethereum,在这个过程中为你赢得了收益,同时你也可以在任何地方使用它。它具有高度的流动性,基本上每一个应用程序都支持 ETH 的流动性质押衍生品,因为它在这一点上已经深深地扎根于 Crypto。如果你对此持怀疑态度,看看 Lido 的 TVL 就知道了。
总之,再质押的 ETH 会进入 Eigenlayer 合约,现在可以用来抵押或验证(不确定正确的术语)你想要的东西。Eigenlayer 甚至开发了自己的 DA 解决方案(EigenDA),这可能会成为他们初期最受欢迎的产品。Cosmos 正在实现所谓的共享安全,这是一种协议升级,可以帮助 Cosmos 应用链在不产生高成本的情况下保护他们的网络。在很长一段时间里(直到今天),ATOM 几乎没有任何用途。一旦共享安全上线,ATOM 可用于验证不断扩大的 IBC 生态系统中的应用链。
借助 Eigenlayer 的力量,我们可以打造出与 Ethereum 运作方式不同的侧链或新 L1,这一切都会带来共享安全的额外好处。我想有人会建立一个预言机来挑战 Chainlink,它由 ETH 担保,并由强大的 Eigenlayer 堆栈构建,我们将不得不拭目以待。
展望未来
我原本打算在这一部分谈谈这一切的影响,但我认为这已经涵盖在我已经写的 5000 字里了。如果你看不出来,我对 Ethereum 的未来和模块化非常看好。虽然其他 L1 可能能够在特定的领域(NFT,GameFi)做得更好,但我认为最后胜出的还是 Ethereum,因为它有能力成为一个全面型选手。
我不知道是否每个大国都会采用 Ethereum 作为它的全球支付系统。
我不知道 Ethereum 从这里是否会翻 100 倍。
我不知道 L2 是否会取代 Ethereum,而且收入远远低于主网,否则它将成为一个单体链。
那我到底知道些什么?
我想说的是,做多任何其他 ALT L1 Token,目标是让上述 L1 在长期内击败 Ethereum,这将是相当愚蠢的,而且在我看来也毫无道理。我认为,模块化作为一个概念和其他各种模块化层(如 dYmension 和 Saga)将蔓延到其他区块链,因为他们正努力与 Ethereum 日益增长的护城河竞争。
就目前而言,大多数区块链活动都集中在 Ethereum 上,而且这一趋势还会继续下去。我无法对 Crypto 下一步会有哪些类型的用例给出什么意见,但我想说 DeFi 是我们目前最酷的一种用例:它降低了 L2 的交易成本,提高了 Ethereum 的安全性,实用性正变得越来越强。这样一来,用户慢慢都会选择离开传统银行,无论他们身在何处。
我希望这份报告有足够的技术性,同时也希望它能为人们探索与 Ethereum 和可扩展性有关的一切提供一定的思路。如果这对你有帮助,请考虑给 knowowerofmarkets 的 make-it 基金发一个小费(当然,你不一定要这样做):0xA4BA02A9771d528496918C8d63c6B82Bf14f7E2D。最后,我真诚地感谢各位的阅读。
1.资讯内容不构成投资建议,投资者应独立决策并自行承担风险
2.本文版权归属原作所有,仅代表作者本人观点,不代表本站的观点或立场
您可能感兴趣
-
火币成长学院|加密市场宏观研报:美国政府停摆导致流动性收缩,加密市场迎结构化转折
伴随着美国政府停摆结束以及宏观流动性恢复,结构性牛市或将启动,并将随创新与资本协同持续加速。摘要2025年11月,加密市场处于结构性转折:财政退潮与利率见顶后,流动性回流私人部门,风险资产分化加剧,美
-
Hyperliquid 当打之年:一个加密“异类”为何逆势增长?
“拥有 HYPE,便是赢家。”作者:Omnia.hl π编译:深潮TechFlow显而易见的总结毫无疑问,Hyperliquid 再次迎来了属于它的一年,而且这一次的胜利堪称压倒性。这是我近6个月以来
-
Stacks 与 WalletConnect 通过 STX Stacking 扩展比特币 DeFi 访问渠道2025 年 11 月 5 日 —— WalletConnect 与 Stacks 基金会今日宣布扩大对 Stacks(STX)生态系统的支持,为全球用户和机构解锁更多基于比特币的原生收益机会,并显著
-
Robinhood 正为新世代打造专属他们的金融机构
Robinhood 的最终目标并非仅成为另一个券商,而是通过其快速的产品迭代能力和集成的平台体验,演进为新一代投资者的核心金融操作系统。撰文:Nicholas Grous, Varshika Pras
-
Ray Dalio 最新发文:这次不一样,美联储正在刺激泡沫
由于政府政策的财政侧现在具有高度刺激性,量化宽松将有效地将政府债务货币化,而不是简单地为私人系统重新注入流动性。作者:Ray Dalio编译:金十数据当地时间11月5日,桥水基金(Bridgewate
-
MegaETH 公布代币发售的分配策略原文标题:MegaETH Public Allocation Strategy 作者:namik(CSO of MegaETH) 编译:佳欢,ChainCatcher 处理一个超额认购 28 倍、超过
-
借得更省,用得更稳:火币 HTX 首推“换币折扣券”,资金成本再降一阶
这一创新工具可直接用于抵扣用户借贷利息,通过将用户等级权益与动态折扣工具深度融合,让借贷成本实现“双重优化,为用户在震荡行情中提供更具竞争力的金融工具与策略支撑。在当前市场震荡与不确定性加剧的背景下,
-
火币 HTX 重磅上线“换币折扣券”功能:首创双重折扣机制,锁定极致借贷成本在当前市场震荡与不确定性加剧的背景下,每一次资金成本的优化与效率的提升都至关重要。 为了帮助用户更好地应对市场波动、降低资金周转成本 ,火币HTX率先探索出一条兼顾灵活性与收益性的创新路径——在保证金
- 成交量排行
- 币种热搜榜
Momentum
OFFICIAL TRUMP
Aster
泰达币
以太坊
比特币
Solana
USD Coin
瑞波币
币安币
First Digital USD
狗狗币
大零币
达世币
Sui
ZEN
ICP
OKB
FIL
AR
LPT
MINA
BSV
EOS
DYDX