Vitalik 上海峰会演讲全文:以太坊合并或将在 8 月开始
在由Mask Network主办、中国生物多样性保护与绿色发展基金会和通商中国协办、以太坊基金会赞助支持的以太坊上海 Web 3.0开发者峰会(ETHShanghai Summit)上,以太坊联合创始人VitalikButerin 发表了题为 “ETH & 上海:互沪内外” 的主旨演讲。以下为演讲全文,点击可观看演讲视频。
今天,我想在以太坊上海峰会上说说最新以太坊协议的改变。我知道,许多人想了解以太坊在现有的PoW(工作量证明)中合并PoS(权益证明)的消息。以及除了以太坊生态和应用外,有哪些在其他方面的改善正在发生。
今天最主要的话题就是 “合并(Merge)”,“合并” 指的是从原来的 PoW 共识机制,转向 PoS 共识机制。自以太坊项目开始以来,我们几乎一直在致力于两者的转换。在 “合并” 上,我们已经花费了 7 年时间。到现在,所有的付出都逐渐有了收获,我们已经在一周前,在以太坊测试网络 Ropsten 上进行了 “合并”。预计 6 月 8 日,我们将会完成,如果测试网络上一切顺利的话,我们将会在这个夏天,在主网上进行 “合并”。这是我们接下来的主要行动,也是我们目前做过的最大行动,这将为之后任何链上应用的 “合并” 打下基础。

如果不出意外的话, “合并” 应该会在 8 月份开始。不过,测试中当然可能会出现问题,主网上的 “合并” 也可能因此延期,说不定要到 9 - 10 月才能开始。但 “合并” 到来的时间已经很近了,我们该想想,在最终 “合并”后,会发生什么呢?
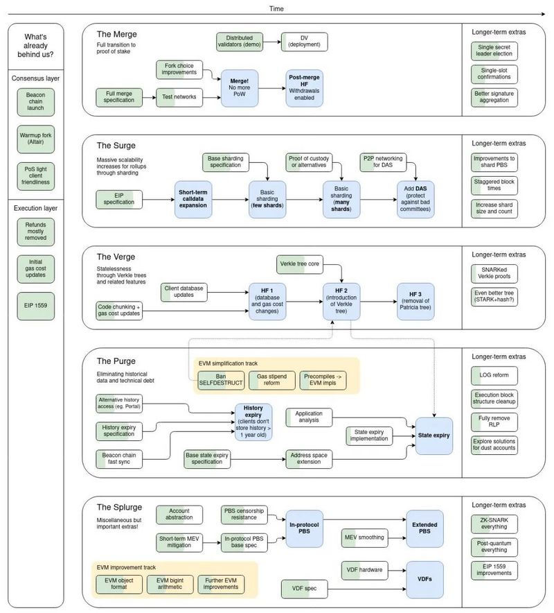
关于这点,我在 5 月份的时候就发表了一篇关于协议更新的论文进行说明。这些事情早就已经在以太坊的开发者中存在了,信标链和 PoS 已经在他们手中开发出了一年半了。信标链中其实已经有可能少量用户了。EIP-1559 现在也已经运行了。接下来的几年,还有很多新的改动会发生,为了方便大家理解我把它们分为五个部分来说,分别是 Merge、Surge、Verge、Purge 和 Splurge。

“合并(Merge)” 就是 PoW 切换成 PoS。而 Surge 是一种分片,以便通过rollups 处理巨量的交易来增加可扩展性。为此,我们设计了 EIP-4844(Proto-danksharding)。我认为分片数据的能力采样有很多不同的想法。比如 The verge ,可以切换Verkle 树,可以使以太坊节点更加高效地运行。这样,即使你的电脑配置不高,你依然可以轻松成为一个验证者,让协议更加去中心化。这可以让更多人更容易验证成为以太坊链的一员。在 “合并” 的过程中,会有许多正向反馈。
比如说 Purge,它可以通过取消永久存储所有的历史区块的信息,提升运行的效率。举个例子,节点服务商不需要存储区块内所有的数据,他们只需要存储近一年的数据,一些长期不被人访问的数据就会被放在另一个存储空间,节点就不用去存储他们了。
以太坊协议的某些部分过于复杂,这使得创建以太坊节点变得更加困难,可以将它们从以太坊协议中删除,然后可以通过包含了很多重要信息的 Splurge 来简化。还有一个,关于虚拟机的更新,有一个具体解决方案,对我们来说这意味着我们将用更长的时间来讨论我们的想法。
总之,接下来有很多改变会发生。我不认为每一项都必须发生,所以如果我们在经历 “合并” 后没有任何意外发生,以太坊也依然是一个很好的系统了。换句话来说,我认为如果我们成功完成了 “合并”,那以太坊将会是一个更加完美的系统。在我们进行完 “合并” 后的第一项重大的事情就是 EIP-4844。值得我们在近期保持关注的事情,就是分片对整个以太坊扩展性的提高。

最近,在分片路线图的设计上发生了很多变化和简化,我有了一些关于Danksharding 的想法。那是去年年底时发布的,dankSharding 确实让分片的路线图变得更加简单。在过去,64 个分片就有 64 个提议者,然而在实践中,这会导致大量重复被确认,从而反过来导致市场中心化,但是在 danksharding 中,只有一个提议者选择进入该槽的所有交易和所有数据。EIP-4844 引入的主要特征是新的交易类型,我们称之为携带 blob 的交易。携带 blob 的事务类似于常规事务,不同之处在于它还携带一个称为blob的额外数据。Blob 非常大(~125 kB),并且比类似数量的调用数据便宜得多。但是,EVM 执行无法访问 blob 数据;EVM 只能查看对 blob 的承诺。因为验证者和客户端仍然需要下载完整的 blob 内容,所以 EIP-4844 中的数据带宽目标为每个插槽 1 MB,而不是完整的 16 MB。然而,由于这些数据没有与现有以太坊交易的 gas 使用量竞争,因此仍然有很大的可扩展性收益。Arbitrum、Optimism、Stark Net、Polygon、Rollups 这些项目都可以从 EIP-4844 中获得巨大进展。让越来越多的开发者涌向他们,他们也变得愈加完善。目前 EIP-4844 只是 Danksharding 的第一步,所有节点仍然需要下载所有数据,但它完成了Danksharding 的大量工作。虽然无法处理 16M 数据,但依旧可以处理 1M 数据,这是很大的进步。我们为此完成大量的工作,接下来大约 6 到 9 个月内,很多工作将继续进行。我认为 EIP-4844 必定是一个非常重要的生态系统。我对它的进展充满期待。
这就是分片方面的内容,接下来继续讲一下抽象账户(Account Abstraction)。账户抽象化目前只是我的一个想法,它可以让每个用户任意地为他们的钱包创建账户,这些账户背后有一套复杂的规则来作为保护。

举个例子,你现在只有一个钱包一个私钥,私钥被盗后,那么钱包资产也就清零了。那么如果你有一个具备三把私钥的账户呢?如果一把私钥被盗了,没事,你还有两把。如果又掉了一把呢,也没啥,黑客们无法用这两个私钥做任何事。你依然可以用最后一把私钥来紧急地修改其它账户。
这个例子可能讲的还是麻烦了点,不过抽象账户实际比这个更加方便。它能够提供很多功能,比如:多重签名和社会恢复,让你更加方便地恢复你被攻击的账户;
更高效、更简单的签名算法,帮助你的账户抵御黑客的攻击,让账户本身具有可升级性。为了实现这些,我们开发出了 ERC 4337 协议。ERC 4337 不是 EIP,它是 ERC,这意味着这不需要去提供技术的基本原理和技术规范。实际上,现在已经可以使用 ERC 4337 来创建账户发送交易了,并且有一个开发人员社区已经在研究 ERC 4337 。期待他们能更快地完善 ERC 4337,你们作为开发者和用户也可以一起加入其中。
我们差不多该说说Verkle Tree了,Verkle Tree 的升级基本上可以让你验证以太坊区块不需要任何硬盘空间。目前,如果你想验证以太坊区块,你必须拥有区块完整的信息,大约是 40 - 50 GB大小;而且你必须按顺序来验证它。而 Verkle Tree 将使验证一个单独的区块变得更容易,无需任何其他信息。因此,这使得拥有一个无需硬盘空间即可验证每个以太坊块的客户端变得更加方便。你也可以按任何顺序验证区块, Verkle Tree 让更多不同的用户运行节点变得更快捷,这是对去中心化的安全所进行的一次改进。

MEV 解决方案。我认为 MEV 越来越被认为是一个像以太坊一样需要处理的大问题。MEV 被允许,那么意味着矿工或者 PoW 记录者们可以重新排序、插入或审查正在产生的区块内的交易,从以太坊的用户身上来获取利润,因为他们对区块有完全的自主权。解决 MEV 的挑战在于,如何设计一个生态系统避免 PoS 变得中心化。这里有很多工作要做,我提出了一个叫做提案人/开发者分离的想法。任何想要了解更多关于这个的人,都可以看看这篇文章(https://notes.ethereum.org/@vbuterin/pbs_censorship_resistance)。这是一个新的想法,PoS 中提到了这个长期方向。

这是另一个新的想法,有提议对PoS 进行一些长期的修改。其中一个大的变化是单时隙终结,使区块能在一个槽中完成交易,而不是像现在一样在 64 个槽中完成。这能让交易结果更快产生,同时让协议更简单且能抗 MEV 攻击。虽然处于非常早期的试验,有很多研究在进行当中。这是一件需时较长才能实现的事情,也许会在三到五年内看到结果。也是对以太坊的运行模式做出的一个很大改进,使以太坊变得简单,有趣且值得关注。
我对以太坊生态的一个想法是,包括以太坊空间在内的加密空间今天太关注金融属性的应用了。我认为金融属性的应用很好,很重要,但是它们也有很大的风险。我认为当人们不断去尝试开发、优化金融应用的同时,也会带来很大的风险。在近两年内早期的一些DeFi想法其实是很棒的,比如说MakerDAO,早期的稳定币的想法都很棒。但我认为近期他们对于想要改进 DeFi 协议的一些想法太过了,很难让我感到青睐。拿最近的 Luna 和 UST 举例子,他们只是说,“噢,获取稳定币需要抵押品,让我们创造出一种不需要抵押品的稳定币。” 当然他们做到了,并且成功在牛市中运行了两年,价格持续增长。但现在比特币以太坊价格下降的情况下,Luna 就完全崩盘了,许多人损失了总计超过了百亿美元。
我认为许多人们对 DeFi 感兴趣的原因最早来自于对传统金融的不满和传统金融在 2008 年的系统崩盘。这展现出金融系统太急于追求高效而忽视了更好的弹性,以及在非常特殊的时期保持稳健。但不幸的是 DeFi 在那个方向上走得太远了。我认为问题在于,就像金融领域的更多创新一样,它只是创造了风险更高的东西。即使它们像我们的UniswapV2 和 Uniswap 3 一样,它们的工作方式也只是稍微改进了一点。但是好像 Uniswap V2 和 Uniswap V3 的区别并没有那么大,对吧?你知道 Uniswap V3 和 Uniswap V4 之间的差异吗?我认为会更小,就像拥有更好的 DeFi 一样,我认为这会有所改善。但它不会喜欢大规模改变到彻底改变世界。我认为人们之所以在加密领域,是因为他们真的想要改变世界,做出一番大事业。而且我只是不认为对金融应用程序有太多重大影响,我认为让更多开发人员开始关注其他领域更有意义。我认为 DeFi 很好,我认为我们确实需要我们自己的 DeFi ,除此之外,我们还需要更多的东西,比如区块链非金融应用程序。
我感到兴奋的应用之一是以太坊的登录功能(Sign in with Ethereum)。基本上无论是 dApp 还是 App,你都可以用以太坊账户登录。即使如果你去一个像chat.blockscan.com这样的聊天网站,它是一个集中式的聊天应用程序。但你依然可以使用以太坊账户登录,这是越来越多的服务采用的东西,我们期待看到更多的服务使用以太坊作为一种登录方式。我认为,与集中式登录相比,以太坊登录有很多优势。首先,它没有连接到任何中心化的身份,所以你会控制你的账户。你的账户不能因为一个公司想封就封掉它,这十分数据主权,你可以以这种方式拥有你的身份。但它也有网格效应,它连接到了开放的生态系统,这意味着如果你用你的以太坊账户登录,那么你也在用你的 ENS 域名登录。你可以验证你是否拥有 Humanity profile(prove of human)、POAP、NFT,或验证其他一切事物。所有这些人们正在以太坊上建立的应用,可以真正做到互相连接,我觉得这是一个十分激动人心的功能。
Soulbound tokens,这是一个我一直在谈论的想法,它将会从今年启动。这个想法,我们喜欢的不仅仅是那些不可以随意转移的通证。这些通证在创造事务时有很大的价值,但这些价值并没有办法转移,因为这些价值已经和你的身份所绑定。你拥有它,但你不能转移,不能交易,不能出租。这是我们现在正在攻克的技术难题,我想到了一些我们能做的,也想到了一些通过通证盈利的方法。因此,Soulbound 令牌让身份以及声誉存在了意义,让去中心化的治理有了更多可能。任何非金融性质的应用程序都可以从中获益良多。
我们已经有了 DeFi,我认为我们也许可以看到 DeGov。Optimism是一个我个人非常感兴趣的项目,因为我认为它追求了一种我个人十分关注的理念 —— 不再基于通证的治理。
像如今流行的 DAO,主要的治理方式是基于通证进行投票,如果你有十倍多的通证,你可以多投票十倍。关于这个话题,我写了很多。我觉得目前的投票治理模型实际上有很多问题,也有很多局限性。因此,去用治理通证进行投票的时候他们在获取收益的同时也承担了很大的风险。如果我们处于这种非基于通证的、非转移性公民治理和两院治理这种模型下,我们将不得不相互交谈并相互协商去做出重大的改变。这是一个长期的治理实验,我认为随着更多的治理实验和 DAO 的诞生,会诞生相当大的机遇。我们可以看到很多各种各样的 DAO ,像 VitaDAO,正在做着长寿方面的研究,这些我认为应该都算是 “科学DAO” ——去中心化的科学。我们可以看到 DAO 在各个不同的领域不断发展,在看到 DAO 的治理不断往隐私保护发展时,我真的很开心。
我们已经有了像 TornadoCash 这样的应用来保护资金的隐私性,但我认为保护隐私的非金融类应用程序更加有意思。MACI 这是一个我们开发了两年多的隐私保护投票系统,取得了许多进展。隐私保护声誉系统,UniRep Social,实际上还有很多开发者们正在研究的,基于零知识证明的隐私保护应用程序,这些应用程序都有着不错的进展。如果人们今天想要参与开发建造,那我认为在这些非金融属性的应用程序,或者在可以结合金融和非金融属性的应用程序类别里建造会是一个很不错的想法。
很多有趣的事情正在发生于以太坊协议中,譬如说以太坊的共识层有着很多令人兴奋的改进。但谈论以太坊的生态系统也很必要,我对以太坊生态系统的一个大的想法是——我认为币圈,包括以太坊社区此时把太多注意力放在金融应用上,虽然金融应用也很重要。
以太坊的路线图正在趋于稳定,对未来的方向也取得了越来越多的共识。如果你一直关注以太坊的发展,你会看到以太坊路线图的变化越来越小。也许两三年前,路线图会发生很多变化。但在过去的一年里,我认为我们看到的变化非常小。我认为现在的以太坊是在一个方向上不断取得进展,这非常好。
我认为在未来,大部分工作都将是在更高的层数中进行,所以在以太坊的核心改进是非常重要的,但在应用领域、生态系统、底层或者是二层协议,以太坊地址登陆,隐私…… 这些会变得更重要。我认为未来我们应该看到更多好的应用,更加专注于非金融应用。我希望这能激发那些致力于这些想法的开发者。以太坊的生态系统很庞大,还有很多有趣的东西可以去了解并且研究。今天让人们完成了不起事情的工具比以往任何时候都要多。我为未来人们可以创造的各种事情而感到激动!
1.资讯内容不构成投资建议,投资者应独立决策并自行承担风险
2.本文版权归属原作所有,仅代表作者本人观点,不代表本站的观点或立场
您可能感兴趣
-
Interlace 亮相 FinTech Week 2025:资金敏捷成企业金融新竞争力
作为香港迈向全球金融科技枢纽的重要窗口,FinTech Week 已成为政策制定者、企业与创新者对话的核心平台。11月3日-7日,2025年香港金融科技周(Hong Kong FinTech Week
-
CZ 详谈 Memecoin 热潮、Hyperliquid 以及对创业者的建议原文编译 | 深潮 TechFlow要点总结 在这场 Michael Jerome 进行的访谈中,Binance 创始人 CZ(赵长鹏)分享了他卸任后的生活历程、入狱期间的反思、对财富与人生目标的全新
-
为什么美国政府开门比特币才能涨?美国政府停摆正式进入创纪录的第 36 天。过去两天,全球金融市场跳水。纳斯达克、比特币、科技股、日经指数、甚至连避险资产美债和黄金也未能幸免。市场的恐慌情绪在蔓延,而华盛顿的政客们却还在为预算争吵不休
-
为何当前加密市场的操作难度是地狱级的?
超过 90% 的加密资产本质都是投机驱动,但纯粹的投机并非永动机。撰文:@0xkyle编译:AididiaoJP,Foresight News作为一名交易员,核心目标始终是寻找高确信度、具备不对称回报
-
水产公司 Nocera 获得最高 3 亿美元私募融资,用于支持数位资产战略与策略收购2025 年 11 月 3 日周一,Nocera, Inc.(纳斯达克股票代码:NCRA)宣布与一家美国机构投资者达成证券购买协议,进行最高 3 亿美元的高级担保可转换票据私募融资。 资料来源:htt
-
水产公司 Nocera 获 3 亿美元私募融资,用于支持数位资产战略与策略收购
根据融资协议,每次交割的净收益将被分配至美元挂钩的数位资产(如稳定币),由美国机构托管人持有。Nocera, Inc.(纳斯达克股票代码:NCRA)宣布与一家美国机构投资者达成证券购买协议,进行最高
-
Bitwise:比特币正经历其 IPO 时刻 横盘乃至下跌或是“礼物”原文作者:Matt Hougan,Bitwise首席投资官;原文编译:比特币的横盘整理表明其IPO时刻已然来临——这也是BTC配置比例有望提高的原因所在。 霍尔迪·维瑟(Jordi Visse
-
Galaxy 研报:末日战车 Zcash 到底在涨什么?
无论 ZEC 的价格强势能否持续,这次行情轮动已经成功迫使市场重新评估隐私的价值。撰文:Will Owens编译:AididiaoJP,Foresght News「加密货币」这个词,字面意思是「隐藏的
- 成交量排行
- 币种热搜榜
Momentum
OFFICIAL TRUMP
Aster
泰达币
以太坊
比特币
Solana
USD Coin
瑞波币
币安币
First Digital USD
狗狗币
大零币
达世币
Sui
ZEN
ICP
OKB
FIL
AR
LPT
MINA
BSV
EOS
DYDX